It’s well known that bats use their sonar to navigate their surroundings with remarkable precision. As part of this ability, they emit powerful ultrasonic sounds that are characteristic of each species. These sounds are inaudible to the human ear, but with a simple device, we can detect them — which can be great fun and a fascinating weekend activity to share with kids.
In recent years, following the media coverage of the COVID-19 pandemic, bats have gained a reputation as hosts of coronaviruses. Among scientists, there’s a consensus that COVID-19 originally came from bats — but the virus now spreading is already a human virus. An astonishing variety of bat-borne viruses have been identified worldwide. Most of these are not the deadly pathogens that infect humans, but rather microbes that have lived in natural balance within bats for millions of years. They wouldn’t pose any problem at all, were it not for human overpopulation, the destruction of natural habitats, and the consumption and trade of wild animals as exotic food.
In truth, the chances of a bat virus jumping to humans are close to zero — unless, of course, someone is butchering a bat in their kitchen or deliberately getting bitten. That can happen with South American vampire bats, but the species living in our region would never do that voluntarily.
Bats aren’t exactly crowd favorites — many people are afraid of them, and plenty of myths surround them. One of the most ridiculous is that they get tangled in your hair, or that they’ll attack and bite you. Anyone who’s ever observed a bat up close knows they’re not bald little monsters, but charming creatures with incredibly soft fur. True, they do have needle-sharp teeth, so it’s not recommended to pick one up bare-handed — if you grab them, they might bite. But then again, who enjoys being manhandled by a giant?
These remarkable animals use sonar to navigate in the dark and catch flying insects with incredible skill. They emit short chirps into the air and listen to the returning echoes with their large, sensitive ears. They essentially pinpoint objects using a form of triangulation — like a surveyor — a process known as echolocation.
Most European bat species hibernate during the winter, but urban bats often remain active. Their high-pitched squeaks and clicks can frequently be heard echoing between buildings. Since it gets dark early, it’s not unusual to see them flying while heading home from work. In urban environments, the most common species are the common noctule, the soprano pipistrelle, and the Nathusius’ pipistrelle; the rarer parti-coloured bat is also occasionally seen. The common noctule is relatively large, around 6 cm long, with brown fur that’s lighter on the belly. The soprano pipistrelle looks similar but can be distinguished by its reddish fur and smoky black wings. In forest caves, you may spot clusters of small, date-sized black umbrellas hanging from the ceiling — these are lesser horseshoe bats.
The Sonar of Bats
Everyone knows that bats navigate using ultrasound. These ultrasonic calls are produced in the larynx, just like in other mammals, and are emitted either through the mouth or the nostrils. They’re surprisingly loud — in some species, the calls can reach up to 120 decibels, meaning a single bat can be as loud as a rock band with its audience. Yet we don’t hear them, because the frequencies are far above the range of human hearing — typically between 35 and 200 kilohertz.
While flying normally, bats emit around ten pulses per second, which is enough to detect objects in their path from a distance. But when targeting an insect, the pulse rate increases dramatically — up to 200–500 pulses per second. This allows the bat to pinpoint the prey’s location and speed with remarkable accuracy.

The pulses emitted by bats have species-specific frequencies, durations, and patterns. These calls generally fall into three categories: constant frequency (CF), frequency-modulated (FM), or a combination of the two (CF-FM). A CF pulse is a single, steady tone — essentially like a whistle. In contrast, an FM pulse drops in frequency over time and sounds more like a cricket chirping. A combined CF-FM pulse consists of two parts: a constant-frequency whistle at the beginning, followed by a descending, chirp-like tone.
Long-lasting CF pulses are particularly useful for detecting larger objects and measuring their speed using the Doppler effect. However, they’re not ideal for determining the exact position or structure of a target — FM signals are better suited for that task.
A relatively large portion of a bat’s brain is dedicated to processing these sounds. Bats can detect not only the base frequency but also subtle shifts in the first and second harmonics. The delay between the call and its echo reveals the distance of an object, while the amount of Doppler shift indicates its speed. The time and amplitude differences between the signals received by the two ears reveal the direction. Meanwhile, interference patterns created by echoes bouncing around the complex folds of the outer ear provide cues about the vertical angle — how high above the horizon the object is. Even the fluttering of an insect’s wings causes a fine ripple in the Doppler signal, allowing bats to distinguish flying prey from other objects with remarkable precision.
Hearing the Unhearable
The soprano pipistrelle is the only bat species whose calls are partially audible to the human ear; for the rest, you’ll need a specialized ultrasound detector. There are several types of bat detectors, each based on a different principle.
Frequency division detectors convert the entire ultrasonic range (usually between 10 and 120 kHz) into the audible spectrum (roughly 20 Hz to 20 kHz) all at once. The bat calls are heard as a series of clicks. These are simple devices: after amplification, the signal from the microphone is passed through a digital frequency divider — for example, by a factor of 16 — so that a 10 kHz signal becomes 625 Hz, and a 120 kHz signal becomes 7.5 kHz. The advantage is that you can hear the entire frequency range in real time. The drawback is that amplitude variations are lost — the output is just uniform square waves, so all you hear is clicking. Such a detector can be built on a breadboard in half an hour — it’s cheap and easy.
Heterodyne detectors shift a narrow band of ultrasonic frequencies into the audible range by mixing it with a tunable reference frequency. Most inexpensive commercial bat detectors operate on this principle. You can tune them like a pocket radio to a specific frequency. The advantage is that they preserve amplitude variations, so you can hear characteristics like the call’s texture or distance. The downside is that you’re only hearing a narrow slice of the full ultrasonic spectrum.
Professional time-expansion detectors record short segments of bat calls — typically a few tenths of a second — and then play them back at one-tenth the original speed. This stretches the sound into the audible range while preserving all its fine details.
Bat detector prices vary widely. Simple models start around €100, while high-end devices can cost several thousand. I’m not here to promote any specific brand, but readers can find product reviews on the blog batdetecting.blogspot.com, and a helpful buyer’s guide at www.bats.org.uk/pages/bat_detectors.html.
Franzis 65276 Bat Detector Kit

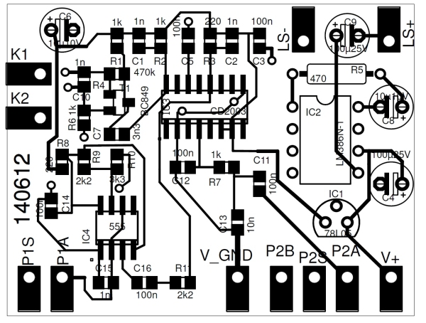
I accidentally came across a simple, easy-to-assemble heterodyne detector kit offered by Franzis Verlag GmbH. The box contains a nearly pre-assembled circuit board — only a few components need to be soldered in, so the buyer gets to do something themselves.

Only four electrolytic capacitors, one resistor, and two ICs need to be soldered in place. These components are found in a small bag inside the box, alongside the ultrasonic receiver capsule, the potentiometers, and the control knobs.

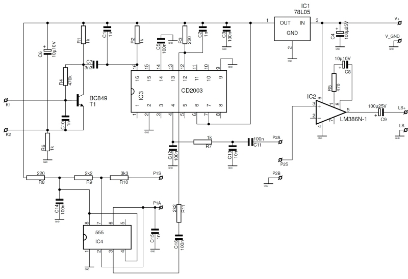
Let’s take a look at the circuit diagram!
The heart of the device is the IC labeled IC3, a CD2003 AM/FM radio chip. Originally designed for small pocket radios, it requires only a few external components and an audio amplifier stage to function — and voilà, you have a radio. But in this case, we’re not building a radio.
The signal from the microphone capsule, connected to points K1 and K2, is amplified by transistor T1, then routed to pin 16 of the IC, which is the AM RF input. Inside the IC, there’s a preamplifier stage that further boosts the signal. The signal then goes to another internal circuit — the mixer stage.
We’re not using the rest of the CD2003’s circuits, just the AM RF preamp and the mixer. The mixer receives two signals: one from the microphone, and the other from a local oscillator connected to pin 12. This local oscillator is provided by IC2, an NE555 timer configured as an astable multivibrator, already pre-installed on the board. Its frequency is set using potentiometer P1, which connects to points P1S and P1A.
The output of the mixer stage is pin 4. Here, a low-pass filter made up of capacitors C12, C13, and resistor R7 is connected. After filtering, the signal passes through C11 to potentiometer P2, which controls the volume. The signal from the wiper of P2 (P2S) is then amplified for the speaker by IC1, an LM386 700 mW power amplifier. This IC also needs to be soldered in by the builder.


So how does it actually work?
Just like a superheterodyne radio. When mixing occurs, both the sum and the difference of the two signal frequencies are produced. In practice, this means that if a bat emits a 40 kHz call and the NE555 oscillator runs at 38 kHz, then at pin 4 of the CD2003 you get both a 40 + 38 = 78 kHz signal and a 40 – 38 = 2 kHz signal. The low-pass filter (C12–R7–C13) suppresses the 78 kHz component, leaving the 2 kHz signal — which is an audible tone.

Let’s suppose we can hear sounds well between, say, 500 Hz and 15 kHz. If the oscillator frequency is set to 38 kHz, then the range we should be hearing through the speaker corresponds to ultrasonic signals between 38.5 kHz and 53 kHz. Why we don’t actually hear that will be explained in a moment.
There are two key points to notice. First, the output audio frequency is always the input frequency minus the oscillator frequency — in other words, the entire reception band is simply shifted down into the audible range. The pitch of the bat call we hear depends on how we’ve set the P1 potentiometer. The same ultrasonic signal can appear as a higher or lower sound depending on the tuning.
Second, if we want to listen to a 40 kHz signal while the oscillator is running at 38 kHz, we won’t just hear the 40 kHz tone mapped to 2 kHz — a 36 kHz signal could also show up at 2 kHz, since 38 – 36 = 2. In other words, our detector has poor image rejection, and this becomes worse the closer the local oscillator frequency is to the signal we actually want to hear.
And finally, there’s another problem: the ultrasonic receiver capsule itself. These devices are typically used in ultrasonic rangefinders, parking sensors, and motion detectors, usually paired with a matching transmitter capsule. Inside, a special ceramic disc converts ultrasonic vibrations into electrical signals. But that disc is specifically tuned to be sensitive around 40–42 kHz — the frequency range used by those kinds of devices. This is not a wideband ultrasonic microphone.
The following figure shows a typical sensitivity curve of such a capsule:

The device performs well around 40 kHz, which is admittedly a significant limitation. Still, it’s quite effective at detecting bats, and with a bit of practice, you can estimate both their distance and direction based on the volume of the sound. That’s pretty impressive, considering it’s a cheap little gadget you can assemble in half an hour — even after dinner.

Bat Hunting with a Smartphone
Building your own digital time-expansion detector is a complex task — and not really worth the effort. Fortunately, Wildlife Acoustics recently released a free mobile app for both iOS and Android devices. Since smartphone microphones cannot detect ultrasound, the app only works for live bat detection when used with their Echo Meter Touch 2 or Touch 2 Pro ultrasonic microphones.

However, even without the microphone, the app can still be used to import, play back, and analyze recorded ultrasonic data from other sources. At $179, the plug-in USB microphone is relatively affordable for this type of equipment. It’s considered one of the best bat detectors on the market. Thanks to its advanced electronics, it’s suitable for both scientific fieldwork and casual amateur observations — a professional-grade time-expansion detector that’s tiny, compact, lightweight, rugged, and incredibly easy to use. You can take it anywhere, and it’s quick to set up.
With the app, you’re not only able to listen to bat calls, but also record them with GPS coordinates and even identify the species. In my opinion, this is the best option currently available for amateur use.
The first two detectors I introduced are truly low-cost, and while modest in capability, they’re fun to experiment with. Kids around the age of 10 can build either of them on their own. Once assembled, it’s worth listening over several days to observe how bat activity varies with temperature and weather conditions.