Can You Trust Your Voltmeter?

Sometimes I find myself wondering which of my portable digital voltmeters I can actually trust. The old 4½-digit M4650? The Fulke? Or the younger METEX? (Okay, I have one from Lidl too, but that’s not even a question.) Generally, they all show pretty similar values, and I rarely need better than 1–2% accuracy—but it still bothers me that I don’t know which one gives the most reliable reading.

Fortunately, nowadays there are plenty of highly accurate voltage reference circuits available, which you can either build or buy for just a few dollars. A small board based on Analog Devices’ AD584 IC, for example, can be found on eBay for around $8.

The AD584 comes in several versions. For civilian use, there are the AD584J, AD584K, and AD584L variants, which differ in accuracy—the most precise being the “L” version. The part number also includes a second letter, either H or N, such as AD584JN. The “N” versions come in standard 8-pin plastic DIP packages, while the “H” versions use TO-99 round metal cans. Only the J and K types are available in DIP packaging; the L version is only made in a metal can. These ICs operate between 0°C and +70°C.

There are also military-grade versions—the AD584SH and AD584TH—which are only available in metal cans. Their accuracy is comparable to the less precise J and K civilian variants, but they function over a wider temperature range (–55°C to +125°C), and are certified to withstand high doses of radiation. The AD584 was introduced in 1978 by Mike Timko in a paper published in Analog Dialogue, issue 12-2, pages 6–7. At the time, the AD584LH was priced at $19.95, and in addition to the S and T types, there was also a more precise military “U” version.

AD584 Panel

The AD584 operates with a supply voltage between 4.5 V and 30 V, but it requires the supply to be at least 2.5 V higher than the desired output voltage. So, for example, if you want to use the 10 V output, the minimum supply voltage is 12.5 V. That said, using 15 V or more is recommended, as the output voltage becomes less sensitive to load variations at higher supply levels.

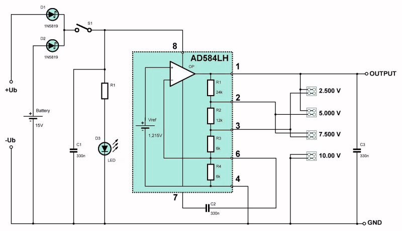
The panel shown below, which uses an AD584, runs on a 15 V battery. The battery holder is designed for a 10F20 (also known as GP220 or 411A), a rectangular 15 V carbon-zinc radio battery, which is no longer available in many regions. You can squeeze in a cylindrical Varta V74PX (10LR54) 45 mAh camera battery, though this too is now rare. Since the circuit draws very little current, you can also use 10–12 LR54 button cells connected in series, placed inside a small tube, a drilled wooden block, or a 3D-printed case. It also works with an external power supply, but a battery is preferable because it provides a noise-free voltage.

The cheapest available AD584-based module
Schematic of the module

The output voltage is selected using two jumpers. In addition, the panel has an on/off switch and a power indicator LED. The chip used is an AD584LH, which provides output voltages of 2.500 V ± 2.5 mV, 5.000 V ± 3 mV, 7.500 V ± 4 mV, or 10.000 V ± 5 mV at +25 °C. The temperature coefficient is 5 ppm/°C, and the long-term stability is 25 ppm per 1000 hours. The IC itself draws about 750 µA; according to the manufacturer, the whole panel consumes around 1 mA, which seems rather unlikely with the LED included. Mine only draws 770 µA—but the LED doesn’t light up.

The LED is fine; the issue is that resistor R1 is 47 kΩ—about ten times what it should be for a 15–30 V supply. So, why would it light up? I figured I’d just replace the SMD resistor, but that didn’t help either—turns out our almond-eyed friends soldered the LED in backwards. I was thinking, well, maybe this is for the best—at least the LED isn’t draining the battery (since it actually consumes more than the IC itself). But in the end, I flipped it around anyway—if it’s there, it might as well light up, right?

The unit received a small 3D-printed enclosure

The AD584 IC consists of a 1.215 V voltage reference, an operational amplifier, and a laser-trimmed resistor network (LWT). The jumpers work by changing the feedback path of the op-amp—essentially selecting which resistors are connected. Modifying the negative feedback changes the gain, which in turn adjusts the output voltage appearing on pin 1. The diagram below shows how this works:

Setting different output voltages

It’s worth noting that technically only one jumper would be enough to select the desired voltage. I assume there are two simply to ensure better contact. For the 10.00 V setting, no jumper is required at all. While the panel still includes two pin pairs for this configuration, they only serve as storage spots for the jumpers (purely cosmetic).

The panel features two 1N5819 Schottky diodes—one in series with the battery input, the other with the external power supply connector. These diodes protect the IC from reverse polarity. It’s commendable that our Chinese friends included this—many more expensive devices don’t bother with such protection.

There are also three 330 nF capacitors on the panel. C1 filters the supply voltage. According to circuit diagrams circulating online, it is shown in parallel with D3 (the LED), and many people wonder why. The reason is simple: someone once drew the schematic wrong, and others mindlessly copied it without checking the actual panel. In reality, C1 is not in parallel with D3; it’s connected across the power supply, just as shown in the corrected schematic above.

C3 is connected to the output and serves to filter the output voltage. C2 limits the op-amp’s bandwidth, thereby reducing high-frequency noise sensitivity. Analog Devices recommends a 10–100 nF capacitor here, noting that the larger the value, the lower the bandwidth—but the longer the IC’s warm-up time. Our Chinese friends used 330 nF here as well, but since the settling time is still just a few seconds, this isn’t a problem. In fact, for this application, it might even be better.

The IC on its own is accurate enough to roughly verify a typical voltmeter used for hobbyist purposes. However, for a bit more—around $16—you can get a version that comes with shielded SMA connectors, and our Chinese friends have even labeled the measured output voltage on it with 5-digit precision:

A supposedly more accurate version of the module

One might think that this latter version is better and worth the few extra dollars—after all, our Chinese friends even provide a calibration certificate with it. The certificate lists the measured values, the temperature at the time of measurement, the date, and the type of instrument used. And you might keep thinking it’s all fine and dandy—until, while browsing the web, you stumble upon two different certificates with identical content, as discovered by Jos Verstraten:

Certificates for two different modules

t is absolutely impossible for two different panels to yield identical measured values—especially on the exact same day. It seems our Chinese friends are shipping a bunch of these boards with the same fake certificate, without bothering with any actual measurements. Swapped resistors, bogus certificates—perfectly fine for the average European consumer: cheap and cheerful.

Once, at a reception, a well-known Hungarian politician and diplomat—perhaps a bit tipsy—dared to ask a guest, a high-ranking Chinese government official:

“Tell me, my friend, why do you manufacture so much cheap junk?”

Now, that’s not the kind of thing one usually says in diplomatic circles. The Chinese official was taken aback at first, but then quickly replied:

“We make so much junk, my friend, because you buy it. Because it’s cheap. We can make good stuff too—but you don’t want that, because it’s expensive. We sell that at home, in China.”

The AD584LH itself isn’t Chinese—only the panel is. Analog Devices, Inc. (ADI) is a U.S.-based multinational semiconductor manufacturer, founded in 1965 in Cambridge, Massachusetts. The company specializes primarily in analog and digital signal processing technologies. The AD584LH is quite good on its own—any panel equipped with it can achieve ±0.1% accuracy on all voltage settings, even without individual calibration. For hobbyist purposes, that’s more than enough. To check an analog or 3½-digit digital multimeter, you don’t need anything more.

On a genuine ADI-manufactured TO-99 metal can, the part number is laser-etched. The two-digit number following the part number is the manufacturing date in YYWW format—i.e., the first two digits represent the year, and the next two the week number. Mine says 1015, which means it was manufactured in the 15th week of 2010—between April 12 and 18.

Googling images of AD584-based panels, you’ll notice that the cheap Chinese ones often have relatively old ICs. That explains how they can sell these panels for $8–10 even though the IC alone costs $15–23. Clearly, they must have acquired surplus stock from somewhere. The minor problem is that, according to various reports, this IC is also subject to counterfeiting. In some webshops, I’ve seen photos where the IC’s markings are screen-printed. Despite the logo and part number, it’s highly likely these were not made by ADI.

Some say that older ICs—manufactured before 2007—were indeed marked using screen printing by ADI, but here’s an example where that explanation doesn’t hold up: the markings claim it’s a 2012 chip. So really, nothing is certain anymore—except perhaps that nowadays, if something isn’t Chinese, it’s probably a fake…

Is this one real?

The AD584’s maximum output current is 10 mA. However, by adding a Darlington transistor to the output, the current can be boosted to several amps if needed (see application examples in the datasheet). It’s also worth noting that the AD584 is designed to tolerate small reverse currents at the output without damaging the IC or disturbing the output voltage (at 5 V or higher output settings).

By connecting the output (pin 1) to V+ (pin 8), the IC can be used as a two-terminal Zener-diode-like voltage reference. In this configuration, it can also generate a negative reference voltage (again, see datasheet examples). Pulling the Strobe pin (pin 5) low disables the IC, reducing current consumption to about 100 µA—useful in low-power circuits. Upon re-enabling, the output voltages stabilize in roughly 200 µs.

It’s also worth mentioning that the output voltage can be slightly adjusted—and even increased—by adding external resistors in parallel with the internal resistor network. This technique is often used to produce voltages like 10.24 V, 5.12 V, or 2.56 V, which align with binary scaling. The AD584 makes an excellent reference for A/D converters. For instance, a 12-bit ADC can produce values from 0 to 4095. If the reference is 10.24 V, then one bit corresponds to exactly 2.5 mV.

Of course, modifying the internal precision resistor network with external components affects accuracy—so in such cases, the external resistors must be chosen with great care, paying close attention to precision, stability, and temperature coefficients!

Voltage Standards

So what makes it so accurate? One of the reasons is that the laser-trimmed resistor network is individually adjusted in each chip—but this only serves to set the op-amp’s feedback, i.e., the gain. The op-amp amplifies the internal 1.215 V voltage reference. Ultimately, the accuracy depends on how stable that reference is.

All measurements require standards. Measurement is always about directly or indirectly comparing the quantity being measured to a known reference. For example, the meter was originally defined in 1793 by the French Academy of Sciences as one ten-millionth of the distance along the Paris meridian from the equator to the North Pole. A peak moment of French nationalism! Of course, not everything can be measured with a meridian, so a group of astronomers and geodesists was asked to measure this distance once, and then a physical prototype of the meter was created—a platinum-iridium rod with two precise marks defining the length of 1 meter (at 0 °C to account for thermal expansion). This rod was then copied, and the replicas were sent to metrology offices in various countries so each nation could have a standard meter to calibrate against.

You can debate how accurate the original measurement was and whether the “prototype meter” really represents that fraction of the meridian (spoiler: it doesn’t), but that’s not the point. What mattered more was whether the definition of a meter would stay consistent, and how precisely it could be reproduced. No matter how carefully the prototype was preserved, it could still change over time—or be lost or destroyed in a war or revolution. It soon became clear that a metal artifact wasn’t reliable enough, and since the original measurement couldn’t be reproduced with sufficient precision, a more reproducible standard was needed.

As early as 1873, James Clerk Maxwell suggested using light, since the speed of light in a vacuum is constant throughout the universe, and so is the wavelength of light of a given color. A good idea—but it only became technically feasible in the 1960s. At that point, the meter was redefined as 1,650,763.73 wavelengths of the orange-red line in the emission spectrum of krypton-86. The awkward number was chosen to match the length of the original prototype as closely as possible. In 1983, the speed of light itself became the official standard: one meter is now the distance light travels in a vacuum in 1/299,792,458 seconds.

The international SI system defines seven base units: second, meter, kilogram, ampere, kelvin, mole, and candela. Today, these are defined using physical constants believed—according to current knowledge—to be invariant in time and space: the speed of light in vacuum, the Planck constant, the elementary charge, the Boltzmann constant, the Avogadro constant, the frequency of radiation from a cesium-133 atom, and the luminous efficacy of radiation at 540 THz.

The unit of electric voltage is the volt, which is a derived unit:

1 V = 1 m²·kg / (A·s³)

That is, the definition of a volt depends on the standards for the meter, kilogram, ampere, and second. In theory, voltage could be traced back to SI base units using a device like the Ampere balance (which measures the Lorentz force), but in practice it would be painful to calibrate every voltmeter using meter rods, weights, and various mechanical contraptions.

What we really needed was a voltage standard that could produce exactly 1.000 V with high precision—or at least a known voltage that could be reproduced with a known margin of error. That’s where the Weston cell (also known as the standard cell or cadmium cell) comes in.

The Weston Cell

Before the advent of precision semiconductor reference devices, Weston cells were used as voltage calibration standards. This cell is a special type of primary galvanic cell, designed by Edward Weston (1850–1936). It consists of an H-shaped glass vessel. At the bottom of one leg is a mercury anode, covered with a mercury sulfate depolarizer. At the bottom of the other leg is a cadmium amalgam cathode.

The vessel is filled with a saturated cadmium sulfate solution. In so-called “saturated cells,” crystals of cadmium sulfate are also placed above both the anode and the cathode to ensure the solution remains saturated at all times. In some versions, sulfuric acid is added to the solution to prevent the hydrolysis of mercury sulfate. The anode and cathode are connected via platinum wires sealed into the glass at the bottom of the cell. A small gas bubble in the upper 2–3 cm of each leg of the H-shaped vessel allows for thermal expansion.

Cambridge Instruments Weston Normal Cell without enclosure

The voltage of Weston cells is 1.0187 ± 0.0004 V, provided the load current is less than 100 μA. The cell cannot supply significant current, so it must be used in a bridge circuit with a null-balance method. The cell is placed in one arm of the bridge, and a potentiometer powered by a stronger current source (e.g., a NiFe cell) is placed in the other arm. A sensitive galvanometer is connected between them.

The potentiometer’s wiper is adjusted until the galvanometer reads zero. At this point, the voltage at the wiper is exactly equal to the Weston cell’s voltage. That voltage can then be compared with the unknown voltage Vx:

Using a Weston cell in a bridge circuit

The standard cell is a very delicate device. Its terminals must never be shorted! If that happens by accident, it can take months for the voltage to stabilize again within a few tens of microvolts, and it must then be recalibrated. These cells are sensitive to shock and must not be tipped over—or even tilted more than 45 degrees.

Weston cells are very stable over time, with a drift of less than 0.003% per year (about 30 μV/year). However, they are quite sensitive to temperature fluctuations. In the case of saturated cells, the temperature coefficient is around 10 μV/°C between 0 °C and +40 °C, which is quite significant. Therefore, the temperature during use must be carefully controlled.

As a compromise, unsaturated cells were developed. These contain no crystalline cadmium sulfate and use a diluted (0.1 N) solution. Such cells have a much lower temperature dependence—the voltage remains practically constant from 0 to +40 °C. However, their long-term stability is worse: the voltage drops by 80–100 μV per year, so they require periodic recalibration.

For nearly 80 years, from 1911 until the 1990s, Weston cells were the standard voltage reference in every laboratory. There are small variations between individual cells; in practice, voltages between 1.0183 and 1.0191 V are common. The exact value is usually listed on the cell’s certificate, with a typical precision of 10 μV. If you come across an old, intact, saturated Weston cell somewhere, chances are it’s still quite accurate even today.

JVS – Josephson Voltage Standard

In 1962, a graduate student at the University of Cambridge named Brian Josephson derived a series of equations describing a phenomenon in which two superconducting electrodes, separated by a thin insulating layer, form a special junction—now known as the Josephson junction. When an alternating microwave signal is applied to the electrodes, Cooper pairs (paired electrons) tunnel through the insulator, generating a tiny DC voltage—on the order of millivolts—across the junction.

The key significance of this effect is that the resulting voltage is directly linked to the frequency of the microwave signal. In other words, if the junction is driven with a precisely known frequency, it produces a precisely known voltage.

The challenge, however, was that such a tiny voltage wasn’t useful on its own as a calibration standard. To solve this, researchers developed integrated circuit structures containing thousands of tiny Josephson junctions connected in series, so that their voltages would add up. To generate 1 V, about 3000–4000 junctions are needed; for 10 V, more than 20,000.

The image below shows a microscopic photo of an early 1 V Josephson standard. If you look closely on the right-hand side, you can see the serpentine line of all 3020 junctions—even though the entire chip was only about ¾″ wide:

Array of Josephson junctions (National Bureau of Standards, 1988)

The accuracy of Josephson voltage standards is extremely high—on the order of 0.01 ppm. The main challenge is noise, but its effect can be reduced through longer measurement times, allowing for mind-blowing precision down to about 1 nanovolt.

Before we get too excited, however, there are a few caveats that limit its practical usability. First, the device can’t be integrated into a single IC, because it requires substantial equipment to operate. The Josephson array must be driven with microwave signals at nearly 100 GHz and a power level of 50–100 mW, and the frequency must be kept extremely stable.

The array operates at 4 K (around –270 °C), meaning it must be cooled with liquid helium. On top of that, the entire setup requires strong electrical and magnetic shielding to protect it from external interference.

1 V DC calibration setup using a Josephson junction array at the French national metrology institute (Laboratoire National d’Essais, LNE)

There are about 70 institutions worldwide that possess such voltage standards. It took several decades to turn the theory into a working device—requiring the combined efforts of many research physicists, electrical engineers, and computer scientists. But today, these systems are becoming increasingly smaller, more compact, easier to use, programmable, and automated.

If you really want an ultra-precise voltage reference for home use, you can now purchase such a device from the U.S. National Institute of Standards and Technology (NIST). They currently build them to order, but at the time of writing, there’s a Black Friday promotion going on: a modest 10.00000000 V ± 80 nV unit, deliverable within a year—yours for just $250,000.

Here is the English translation of your paragraph:

Zener, Bandgap, and the Brokaw Cell

It’s clear that the AD584 does not contain a Josephson array—or a Weston cell, for that matter. The 1.215 V reference inside the IC isn’t just a run-of-the-mill Zener diode either.

The Zener (or Z) diode is named after American physicist Clarence Zener, who first described the Zener effect in 1934. In short, when a p-n junction is reverse-biased, an insulating depletion zone forms due to the electric field (this is how a diode normally works). However, in heavily doped semiconductors with very thin depletion zones, the electric field can become extremely strong (>30 MV/m), allowing electrons in covalent bonds to tunnel from the valence band to the conduction band via quantum tunneling—this is the Zener effect. When this happens, the depletion zone fills with charge carriers, and the reverse-biased diode begins to conduct.

In regular diodes, this leads to breakdown and damage due to avalanche current. In the avalanche effect, electrons gain energy from the electric field and collide with atoms, knocking loose even more electrons in a chain reaction. If the current isn’t limited, the diode can quickly overheat. Zener diodes, however, are designed to exhibit negative dynamic resistance, which helps stabilize the effect and limit the current.

For Zener diodes with breakdown voltages above 5.5 V, the avalanche effect tends to dominate; for those below 5.5 V, it’s primarily the Zener effect. In theory, we should distinguish between Zener diodes (<5.5 V) and avalanche diodes (>5.5 V), but since the transition is gradual—and manufacturers don’t typically distinguish between them—we refer to them all simply as Zener or Z-diodes.

Back in the day, the manufacturing tolerance of standard Zener diodes was around ±1 V. Today, it’s improved to about ±0.25 V—but that’s still pretty rough. So, for example, a “4.7 V Zener diode” isn’t actually manufactured to that exact voltage. Instead, a large batch of ~5 V diodes is produced, and the ones closest to 4.7 V (within ±5–10%) are selected and labeled accordingly.

Temperature dependence is also significant—typically 5–10 mV per kelvin. The Zener effect has a negative temperature coefficient (voltage drops as temperature rises), while the avalanche effect has a positive coefficient. The best thermal stability (≤2 mV/K) is found in Zener diodes with breakdown voltages around 5.6–7.5 V, where both effects partially cancel each other out. That’s why older reference designs used 5.6–7.5 V Zener diodes—like the one inside the classic μA723 voltage regulator IC. Even so, the nominal 7.15 V reference in the μA723 could vary between 6.8 V and 7.5 V from unit to unit.

Aside from poor accuracy and strong temperature dependence, Zener-based references also suffer from significant noise—a side effect of their physical operating principle. In fact, they’re more suitable as white-noise generators than as precision voltage references.

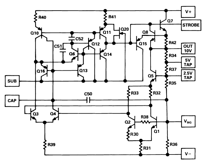
Internal schematic of the AD584 IC. Note that it contains no Zener diode.

Zener, Bandgap, and the Brokaw Cell

If we look at the internal schematic of the AD584, we won’t find any Zener diodes. An experienced eye will quickly spot the differential input stage of the op-amp (Q3 and Q4), connected to an interesting circuit formed by transistors Q1 and Q2. This is the Brokaw cell, invented by Paul Brokaw at Analog Devices in 1974. The first IC to use this design was the AD580.

The foundation for the bandgap voltage reference was conceived by legendary electronics engineer Bob Widlar in the late 1960s, and it became practical by 1971 at National Semiconductor (in the LM109). Standard bandgap references generate relatively low voltages—around 1.2 V. There are also fractional bandgap references that can produce outputs down to a few millivolts. The idea is brilliant—basically fighting fire with fire.

In a nutshell, the reference voltage (denoted as VBG in the diagram) is:

UBG = UBE(Q1)+UR31

This voltage appears at the base of Q1. The base-emitter voltage (UBE) is strongly temperature-dependent, with a thermal coefficient of ∂UBE/∂T ≈ –2 mV/°C. Widlar’s brilliant idea was to cancel this out by adding a temperature-dependent voltage drop across resistor R31.

UR31 = 2·R31/R30·(UBE(Q1)–UBE(Q2))·ln(Is(Q1)/Is(Q2))

By carefully choosing the values of R30 and R31 and the emitter area (which affects saturation current IS), it’s possible to achieve a positive temperature coefficient of about +2 mV/°C for UR31. This cancels out the negative coefficient of UBE, yielding ∂UBG/∂T ≈ 0 mV/°C. The result is UBG ≈ 1.215 V, approximately equal to the bandgap energy of silicon.

Bandgap references are widely used. The early ones (LM109, LM113) were simpler and didn’t include op-amps. The 78xx and 79xx regulator series from Texas Instruments (introduced in 1977), as well as the LM317 and TL431, also include bandgap reference blocks.

A feedback op-amp first appeared in the AD580. It also introduced laser-trimmed feedback resistors—just two in that case—resulting in a higher output voltage of 2.5 V derived from the 1.205 V bandgap reference. Its accuracy was 0.4%, with a temperature coefficient of 10 ppm/°C. The AD584 is an improvement on this, with multiple switchable resistors, allowing the output voltage to be “programmable.”

Although both the AD580 and AD584 can be wired to function like a two-terminal Zener-style reference, the AD589 (introduced in 1980) was designed specifically for such shunt-mode operation. Later, in 1996, the AD1580 was released—a similar shunt-mode reference, but much smaller, fitting into a tiny SOT-23 package. It offers a reference voltage of 1.225 V ± 1 mV.

ADI then launched an entire family of shunt-mode references:

  • ADR510 (1.000 V)
  • ADR512 (1.200 V)
  • ADR520 (2.048 V)
  • ADR525 (2.500 V)
  • ADR530 (3.000 V)
  • ADR540 (4.096 V)
  • ADR545 (4.500 V)
  • ADR550 (5.000 V)

The latest generation of semiconductor voltage references is based on XFET technology. These use two JFETs, one of which has undergone extra ion implantation—hence the name eXtra implantation junction Field Effect Transistor. Both FETs are driven with the same current, but due to the extra doping, there’s a 500 mV difference between their pinch-off voltages. An op-amp amplifies this difference to the desired output level.

But that’s a story for another time…

Conclusion

Precision voltage references may seem like an obscure topic, but they’re quietly essential to the reliability of every measurement device we trust—from humble multimeters to national metrology labs. Whether it’s a laser-trimmed IC like the AD584, a century-old Weston cell, or a state-of-the-art Josephson voltage standard, the goal is always the same: to create a voltage so stable and well-defined that everything else can be measured against it.

For hobbyists, the AD584 offers an impressively accurate and affordable solution—especially when paired with a bit of DIY ingenuity. And while it’s unlikely any of us will be filling our home labs with liquid helium or ordering Josephson arrays from NIST, it’s comforting to know that even in a world full of cheap components and fake calibration stickers, real precision is still within reach—if you know where to look, and what questions to ask.

Happy measuring!

Leave a comment